
近年来,我国新能源发电装机量快速增长,对新型储能等调节资源需求亦日益增长,储能发展赛道上群雄逐鹿,行业总产值将达万亿级别。
在众多新型储能路线上,锂离子电池储能占据着超过90%的份额,稳坐第一把交椅;全…

记者从国网新疆电力有限公司获悉:截至11月底,新疆新型储能并网装机规模达到817.5万千瓦,位居全国第一。

12月12日,由中冶武勘工程技术有限公司投资建设的岩洞氢储能系统开工仪式在大冶市举行。来自中科院院士、中国一冶、企业等有关负责人参加开工仪式。
中冶武勘岩洞氢储能系统开工。

钟发平,1965年生,湖南桃源人。先进储能材料国家工程研究中心主任兼首席科学家,武汉大学碳中和研究院院长。长期从事高性能绿色二次电池、电池关键材料及电化学储能的应用理论研究和工程化开发,主持完成“国家绿色制…

“通过集中共享储能电站建设,可以服务围场13个新能源项目,有效满足了新能源配储要求,也推动了承德能源结构优化和绿色发展。”在围场半截塔镇半截塔村,石增开身后一排排形似集装箱的白色储能舱甚为壮观。
日前,…

储能是指通过介质或设备把能量存储起来,在需要时再释放的过程。储能可以通过灵活的充放电控制,实现产能和用能在时间和空间的匹配。从电力系统的角度,储能可以分为电源侧、电网侧、用户侧储能。那么从各用电侧,新型…

12月11日,中国能建数科集团在青海西宁发布基于压缩空气储能的青海海南州全绿色电站基地规划,这是全球高海拔地区首次以大规模压缩空气储能系统为支撑的全绿色电站解决方案,由中国能源建设集团有限公司自主研发。该基…

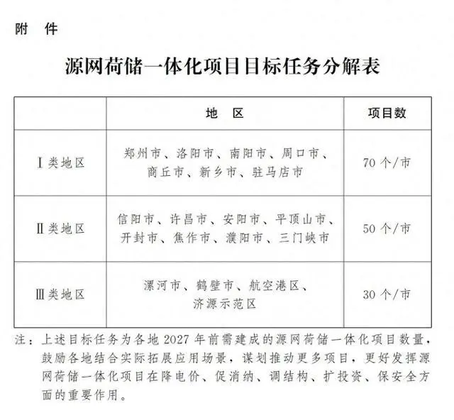
近日,河南省人民政府办公厅印发《河南省加快推进源网荷储一体化实施方案》(以下简称《方案》),加快推进我省源网荷储一体化,建设新型能源体系。
《方案》明确源网荷储一体化项目实施范围,包括增量配电网场景、工…

12月12日,主题为“能源自由·新世界”的第二届海辰储能生态日暨新品发布会在北京成功举办。活动现场,海辰储能全球首发其∞power 6.25mwh 2h/4h时空定制大容量储能系统、首款电力储能专用钠离子电池∞cell n162ah、免…

12月10日,位于清远市清城区白庙地块的100mw/200mwh 独立储能电站扩建项目、清远市清城区职教城地块的电网侧独立储能电站208mw/416mwh 建设项目开工。作为西都独立储能二、三期项目,两个项目总投资6.8亿元,规模共30…