桩集能源网获悉,近日,宁夏回族自治区发展改革委发布关于印发《宁夏回族自治区2025年度新能源项目开发建设方案》的通知。文件指出,2025年,全区拟安排开展特色优势产业绿电园区、保障性并网等新能源项目共计2062万千瓦。

其中,项目分为绿电园区项目和保障性并网项目
绿电园区项目。着眼既有特色优势产业新能源消纳能力,2025年优先纳入特色优势产业绿电园区项目602万千瓦。各地市依据绿电园区规划方案和年度开发建设规模,结合地方实际优选符合建设条件的开发主体,按审批权限组织项目备案(核准)。
保障性并网项目。综合考虑各地产业发展需要,安排1460万千瓦保障性光伏项目,各市按照规模开展竞争性配置并公示后,报自治区发展改革委复核确认,按审批权限组织项目备案。石嘴山市落实项目用地后,开展项目竞争性配置及建设工作,源网荷储一体化项目因不占用接入空间,由地市政府严格审核,向自治区发展改革委报备后自动纳入年度开发建设方案。
《通知》还指出,规范建设时序。各市县发展改革委(局)要严格审核项目申报材料,合理安排建设时序,确保特色优势产业绿电园区项目根据建设及布局情况在2025-2026年接网;保障性并网项目应按照产业负荷落地情况等比例建设,分别在2026-2027年并网国网宁夏电力公司做好项目接网保障工作。保障性项目并网时序,根据电网接入条件可动态调整。
配储方面
新能源项目应自建或租赁储能设施,保障性并网新能源项目按照不低于20%、连续储能时长4小时以上配置,原则上储能设施应与新能源项目同步规划、同步设计、同步建设、同步投运。
附件2《宁夏回族自治区新能源项目竞争性配置指导方案》指出,宁夏新能源项目竞配基本原则包含以下四点:
(一)规模总量控制。各市发展改革委将自治区确定的各市新能源项目规模作为推荐项目规模上限,原则上各市项目使用本地区 750 千伏变电站接入能力,有序规范申报。
(二)公平竞争优选。各市发展改革委按照公平公正公开的原则组织优选,参考本方案提出的竞争要素和评分标准建议制定本地新能源项目竞争性配置工作方案,采用“百分制”综合评分方式打分,按照打分结果排序确定推荐项目。
(三)落实建设条件。各市发展改革委要联合本级自然资源林草、环保等部门,落实推荐项目用地条件,确保项目选址符合国土空间规划和用途管制要求,以及有关方面管理规定。
(四)优化投资环境。各市发展改革委指导各县(市、区)优化投资环境,不得要求企业强制配套产业、以各种名义变相收费,增加项目投资经营成本。
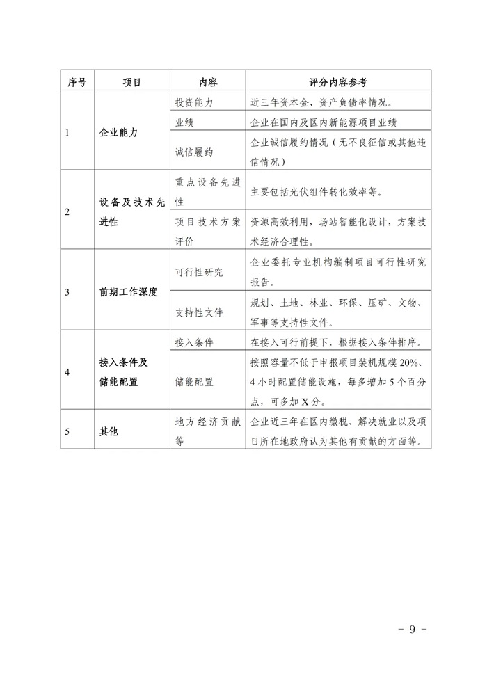
竞争要素包含企业能力、设备性能、技术方案等七点:
(一)企业能力。包括投资能力、项目业绩、企业诚信、履约情况等。
(二)设备性能。主要包括光伏组件转化效率等。
(三)技术方案。包括充分利用资源条件、优化技术方案:利用小时测算、智能化控制运行维护、经济合理性等。
(四)前期工作。包括开展前期可行性研究情况、已取得支持性文件等。
(五)储能配置。按照容量不低于申报项目装机规模20%、4小时配置储能设施,每多增加5个百分点,可多加X分。
(六)接入条件。不具备接入条件的项目取消申报资格。
(七)社会贡献。包括申报企业在区内缴税、解决就业以及项目所在地政府认为其他有贡献的方面等。
原文如下:
自治区发展改革委关于印发《宁夏回族自治区2025年度新能源项目开发建设方案》的通知
宁发改能源(发展)〔2025〕36号
自治区自然资源厅、生态环境厅、林业和草原局,各市发展改革委、宁东管委会经济发展局,国网宁夏电力公司:
为高水平建设国家新能源综合示范区,按照国家和自治区新能源项目管理相关政策,结合我区电网接入能力、新能源利用率等条件,我委研究制定了《宁夏回族自治区2025年度新能源项目开发建设方案》,经自治区党委、政府同意,现予印发,请遵照执行。
附件:宁夏回族自治区2025年度新能源项目开发建设方案
宁夏回族自治区发展改革委
2025年1月14日








关注桩集公众号
获取更多最新信息

桩集小程序